• 61.50
  • 万㎡
  • 2020年收官月,无锡楼市的步伐相对慢了下来,全市领到预证的楼盘数量基本与11月持平,但是住宅房源供应量则逊色不少。全市约30个楼盘领取预证,取证住宅房源套数不到4000套。成交方面,12月,全市商品房备案成交面积为61.50万平方米,环比减幅7.08%;其中商品住宅备案成交面积47.51万平方米,环比减幅12.26%。
  • 4824
  • 二手房市场在年底的表现相对平稳,成交数据环比继续上涨,鉴于年底买卖双方都放缓节奏,成交数据的环比涨幅较之前一个月有所收敛。12月全市二手住宅备案面积为46.13万平米,备案套数为4824套,环比涨幅分别为6.66%、5.10%。
  • 19771
  • 元/㎡
  • 12月无锡新房房价基本与前一个月持平,均价为19771元/㎡,环比微涨0.88%,主要受备案结构更新影响。二手住房房价则迎来8•30新政后连续第四个月下降,12月二手住房备案均价为11605元/平米,环比降幅约为1.58%。
  • 52.26
  • 亿元
  • 土地市场上,12月无锡共成交5宗土地,总成交面积约为39.24万平米,总成交金额约52.26亿元。其中4幅为涉宅用地,1幅商业办公用地。12月无锡土地市场颇为低调:4幅涉宅地块中,3幅为定销商品房用地,另一幅则是底价成交,竞得房企为丰树集团。
  • 2020预销准字第142号
  • 华润公元汇
  • 永乐云筑3#
  • 供应办公0.88万平米
  • 2020预销准字第143号
  • 宝龙TOD未来新城
  • A地块2#、3#、9#住宅
  • 供应住宅2.64万平米
  • 2020预销准字第144号
  • 金融街金悦府
  • 2#、11#、12#、18#
  • 供应住宅3.18万平米
  • 2020预销准字第145号
  • 蠡湖国际小镇
  • C地块
  • 供应住宅3.15万平米
  • 2020预销准字第146号
  • 华润公元九里
  • 12-1#楼商品房
  • 供应商业0.20万平米
  • 2020预销准字第147号
  • 五洲国际大厦
  • 供应商业3.83万平米
  • 2020预销准字第148号
  • 星空间商业广场
  • 1#
  • 供应商业4.26万平米
  • 2020预销准字第150号
  • 万科翡翠之光
  • 5#商品房
  • 供应住宅0.92万平米
  • 2020预销准字第151号
  • 愉樾天成
  • 供应住宅3.54万平米
  • 2020预销准字第152号
  • 建发泊月湾
  • 22#
  • 供应住宅2.06万平米
  • 2020预销准字第153号
  • 万科梅里上城
  • 14#楼
  • 供应住宅0.72万平米
  • 2020预销准字第154号
  • 银城春晓观棠
  • 4#
  • 供应住宅1.02万平米
  • 2020预销准字第156号
  • 康桥悦蓉园
  • 10、11#、12#、13#、14#、15#
  • 供应住宅3.02万平米
  • 2020预销准字第159号
  • 富力山
  • C地块C1、3、7、9、13#商品房
  • 供应住宅1.0万平米
  • 2020预销准字第160号
  • 富力桃园
  • A-2地块2-4#商业
  • 供应商业0.17万平米
  • 2020预销准字第162号
  • 上城壹号
  • 4#
  • 供应住宅1.04万平米
  • 2020惠预销准字第36号
  • 红星天铂
  • 东区B5、B6、B7、B9商品房
  • 供应住宅3.1万平米
  • 2020惠预销准字第37号
  • 天一公馆
  • 三期A地块1#、3#楼
  • 供应商业1.28万平米、办公5.01万平米
  • 2020惠预销准字第38号
  • 公园悦府
  • 一期二区B14#、B20#楼等
  • 供应住宅2.83万平米
  • 2020惠预销准字第39号
  • 德信云溪名筑
  • 8、9、S1、S2、S3
  • 供应住宅0.82万平米、商业0.41万平米
  • 2020惠预销准字第40号
  • 天一公馆
  • 2B-1#楼
  • 供应商业1.68万平米
  • 2020锡山预销准字第51号
  • 碧桂园金茂•悦山
  • 3#、9#、13#、15#、29#商品房(5)幢
  • 供应住宅3.11万平米
  • 2020锡山预销准字第52号
  • 龙湖•九墅
  • 龙湖商业广场N2#、N3#
  • 供应商业1.34万平米
  • 2020锡山预销准字第53号
  • 无锡旭辉城
  • 10#、27#、28#
  • 供应住宅3.08万平米
  • 2020锡山预销准字第54号
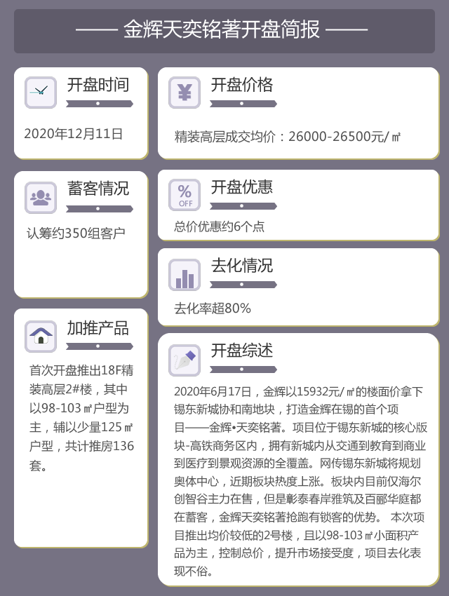
  • 金辉天奕铭著
  • 熙东铭筑1#
  • 供应住宅1.42万平米
  • 2020锡山预销准字第55号
  • 弘业商业广场
  • 弘业商业广场3#、4#
  • 供应商业2.16万平米
  • 2020锡山预销准字第56号
  • 新城•天一府
  • 8#
  • 供应住宅1.12万平米
  • 2020锡山预销准字第57号
  • 海尔创智谷
  • 27#
  • 供应住宅1.40万平米
  • 2020年收官,无锡楼市白皮书奉上
    2020年收官了,这一年对于各行各业都值得铭记。受新冠疫情影响,无锡的房地产市场从一季度停滞不前,到二季度企稳回升,到三季度过热遭遇“调控”,再到四季度的平稳回归,可谓跌宕起伏……
    WXHOUSE问答|买房、卖房这些事,理理顺就好~
    非本市户籍的话,在限购区域购房则需要提供2年社保等证明,不限购区域没有限制。但需要注意的是,这类人群在无锡仅可购买一套住房。
    2021年土地市场首挂!最高起始楼面价16032元/㎡
    1月5日,无锡自然资源和规划局挂牌3幅涉宅地块,将于2月4日9:30开拍。3幅地块总出让面积超27万方(含地下可出让面积),最高起始楼面价16032元/㎡。